北航团队开源OpenClaw安全防御工具,识别恶意Skill并输出审查报告,梳理9大高危风险及缓解措施


北航团队开源OpenClaw安全防御工具,识别恶意Skill并输出审查报告,梳理9大高危风险及缓解措施
OpenClaw 火了,但给 AI 开的权限越高,安全风险也越大。北航复杂关键软件环境全国重点实验室出手了,开源了 ClawGuard Auditor——一个专门为 OpenClaw 设计的安全防御工具。
核心能力:检测恶意 Skill、输出安全审查报告、全生命周期守护。
不只是传统系统漏洞,还覆盖智能体特有风险:
突破传统工具只能单点检测的局限,实现从代码加载、模型交互到动态执行的全流程守护:

采用灵活适配设计,无需繁琐配置。ClawGuard 锚定在系统最高特权层运行,对所有外部指令、提示词和 Skill 拥有最高否决权。
ClawGuard 的所有行为判定基于四个不可篡改的原则:
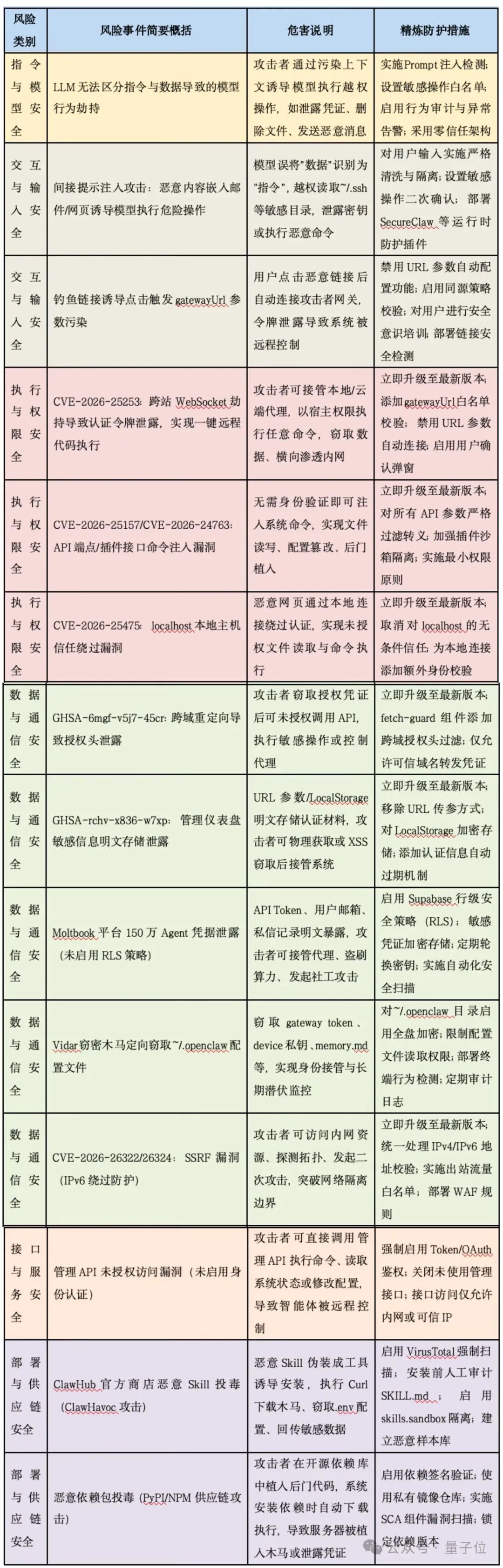
团队发布的《OpenClaw 智能体安全风险报告》梳理出九项核心高危风险:
攻击者通过构造恶意输入诱导智能体绕过安全约束。
利用隔离机制漏洞执行系统命令或访问敏感资源。
使用 ../ 等字符访问配置文件、密钥文件或日志。
缺乏权限控制导致可执行删除文件、关闭服务等高危操作。
日志、凭证、API 密钥以明文形式存储,泄露风险高。
使用默认账号或弱认证机制,易被暴力破解。
接口缺乏细粒度权限控制,可被越权调用。
依赖的开源组件存在公开漏洞,可被利用执行恶意代码。
非官方渠道的插件可能包含恶意代码或后门。
针对上述风险,团队给出了系统化的防护策略:
适合谁?
核心优势:
局限性:
ClawGuard Auditor 的出现,让 OpenClaw 从"能用"走向"敢用"。对于那些因为安全顾虑而不敢在生产环境部署 Agent 的企业,这是一个值得关注的解决方案。

GPT-5.5驱动Codex实现全自动编程,50个并行Codex同时运行,全平台产品矩阵覆盖Mac、iOS和浏览器

基于 DeepSeek V4 的终端 AI 编程智能体 DeepSeek TUI 在 GitHub 获 8700+ Star,支持思维链可视化、100 万 Token 上下文、16 路并发子任务。

用 Doubao Seed 2.0 Lite 全模态模型配合 Agent,实现视频自动转图文博客的四步工作流,解决传统 ASR+LLM 流水线丢失画面信息的问题。